CBA重磅罚单出炉!但仍有两大疑问了:为啥不禁赛孙铭徽不处罚王博?

北京时间5月18日晚,CBA针对总决赛广厦队主场对阵北京首钢队第五场比赛所发生的一些不该发生的事件开出了重磅罚单。
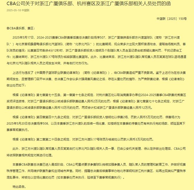
广厦队主力后卫孙铭徽赛后脚踢球被罚款3万元。

广厦队投资人楼明在比赛过程中大闹技术台禁赛两场并罚款5万元。

取消广厦篮球俱乐部所在地杭州赛季评优资格,并对广厦队处以12万元的罚款。
而广厦队随队观赛人员石某某因赛后辱骂掌掴北京首钢队工作人员、脚踢女记者,已经被处以行政拘留8天加罚款300元的处罚。

另外,CBA还特意提醒总决赛后续举办地北京首钢和浙江杭州赛区,如果再出现类似严重秩序混乱事件,将被处以空场比赛的处罚(如本赛季处罚未执行,延至下赛季常规赛执行)。
虽然CBA的处罚来得挺及时的,但是球迷仍然有两大疑问,为什么禁赛的只是楼明而不是孙铭徽?为什么不处罚王博?

因为在球迷看来,禁赛广厦队投资人楼明毫无意义,因为他又不用上场打比赛,看比赛搁哪都能看,你一年两年,甚至三年五年不让他到现场看比赛他也能过得好好的。
假如说这次直接禁赛广厦队的首发后卫孙铭徽,那广厦队才知道疼,孙铭徽本人才知道收敛,因为他赛后不止一次将比赛用球抛向观众席。上一次是八进四在青岛队主场,当广厦队3:2艰难战胜青岛队那一刻,长舒一口气的孙铭徽把球扔到了观众席,不过他很快就意识到了自己的行为极为不妥,立马向当值主裁判杨宏峰道歉,并得到原谅。

球迷最大的质疑是漏罚了广厦队主教练王博,因为王博在赛后退场时狠狠踹了一脚场边的制作物,那么参照过往的处罚,他这一脚是必须要受罚的,但是CBA却免于对他的处罚,也不知道是为什么?有知道的吗?麻烦给大家解释解释!
CBA重磅罚单出炉!但仍有两大疑问了:为啥不禁赛孙铭徽不处罚王博?
广厦深夜发声!遭CBA重罚20万主动认错,冠军庆典秒变道歉声明
破案!广厦球迷与北京工作人员冲突的原因找到,名记隐晦说出实情
凯尔特人后场大将:马刺是一支王朝球队,但他们从未实现连冠
乔治:76人是我生涯最后一站 我努力和这里的人建立联系
大快人心!广厦队光头球迷,石某某因暴力行为,受到严惩
刚刚,保罗乔治宣布重磅决定!正式敲定生涯最后一站……
北京两场胜利均有高效发挥!球队若想创造历史,许利民该重用此人
乔治:不夺冠也OK的 艾弗森虽然无冠但他影响并激励人们
乔治:费城或是生涯最后一站 会专注于自己所能专注的事情
手握3号签!乔治:如果选不到弗拉格 我非常看好贝利
杨瀚森预测顺位升至27!韩媒直言我们招架不住 美记模板扎克伊迪